新闻
中国食物企业温室气体排放报告
报告主体(盖章):福建PA旗舰厅平台(中国区)官方网站-PA PlayAce生物科技集团股份有限公司
报告年度:2019年
体例日期:2020年1月20日
凭证国家生长和刷新委员会宣布的《食物、烟草及酒、饮料和精制茶企业温室气体排放核算要领与报告指南(试行)》(以下简称《指南》),,,,,,,本报告主体核算了2019年温室气体排放量,,,,,,,并填写了相关数据表格。。。。。。现将有关情形报告如下:
企业基本情形
福建PA旗舰厅平台(中国区)官方网站-PA PlayAce生物科技集团股份有限公司(以下简称“PA旗舰厅平台(中国区)官方网站-PA PlayAce”)建设于2011年4月,,,,,,,是一家以标准化、规范化、集约化和工业化为导向的高科技农牧企业,,,,,,,公司主营营业包括饲料、动保、育种、质料商业、农业互联网等工业。。。。。。2017年9月,,,,,,,PA旗舰厅平台(中国区)官方网站-PA PlayAce在上海证券生意所挂牌上市(股票简称“PA旗舰厅平台(中国区)官方网站-PA PlayAce生物”,,,,,,,股票代码:603363)。。。。。。
PA旗舰厅平台(中国区)官方网站-PA PlayAce自建设以来,,,,,,,通过一连的手艺立异、产品升级和品牌推广,,,,,,,竞争力一直增强,,,,,,,现已成为海内大型猪用饲料生产商之一,,,,,,,市场覆及天下大部分省、市、自治区,,,,,,,拥有百余家分子公司、4000多名员工。。。。。。2018年,,,,,,,PA旗舰厅平台(中国区)官方网站-PA PlayAce饲料总产量170.2万吨,,,,,,,海内偕行业排名第23位;猪饲料产量160.8万吨,,,,,,,海内偕行业排名第13位;猪预混淆饲料产量7.9万吨,,,,,,,海内偕行业排名第3位。。。。。。
集团高度重视科研立异事情,,,,,,,公司先后获批建设了“福建省企业手艺中心”、“福建省重点实验室”、“福建省工程手艺研究中心”等研发平台及博士后立异实践人才作育基地、畜禽养殖污染控制与资源化使用国家工程实验室实验基地。。。。。。公司先后获得“中国著名商标”、“国家知识产权优势企业”、“福建省科技型企业”、“饲料质量治理清静规范树模企业”“福建省农业工业化龙头企业”、“福建企业100强”等声誉称呼,,,,,,,并获得国家科学手艺前进奖二等奖、四川省科学手艺前进奖一等奖、湖南省手艺发明奖一等奖、2018年中国科学院科技增进生长奖等奖项。。。。。。阻止现在,,,,,,,集团及下属控股公司共拥有专利近300多项(其中发明专利57项、适用新型专利224项、外观专利52项),,,,,,,盘算机软件著作权106项,,,,,,,国家焦点育种场2家,,,,,,,国家知识产权优势企业4家、高新手艺企业7家,,,,,,,国家饲料质量清静治理树模企业3家、省级工程手艺中心2个、省级农业工业化龙头企业8家。。。。。。
二、温室气体排放
本报告主体在今年度核算和报告期内温室气体排放总量为4003.83吨二氧化碳当量。。。。。。其中电力净购入量排放量为2047.2吨二氧化碳;热力净购入量排放量为1956.63吨二氧化碳。。。。。。
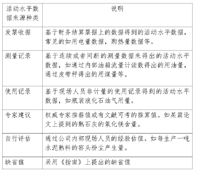
三、运动水平数据及泉源说明
凭证运动水平数据的获得要领,,,,,,,本报告对运动水平数据的泉源举行了分类,,,,,,,其分类要领和说明如下表所示:
本报告中接纳的运动水平数据及泉源如下表所示
四、排放因子数据及泉源说明
凭证《指南》要求,,,,,,,报告主体应报告消耗的种种化石燃料的单位热值含碳量和碳氧化率,,,,,,,脱硫剂的排放因子,,,,,,,净购入使用电力的排放因子。。。。。。本报告中接纳的排放因子及泉源如下表所示:
附 表1 报告主体二氧化碳排放量报告
附 表2 报告主体运动水平数据
附 表3 报告主体排放因子和盘算系数
附 表1 报告主体二氧化碳排放量报告
附 表2 报告主体运动水平数据
附 表3 报告主体排放因子和盘算系数
新闻检索
推荐阅读
扫一扫 关注PA旗舰厅平台(中国区)官方网站-PA PlayAce
天下客服电话
AM9:00-PM18:30
0592-5362996
福建PA旗舰厅平台(中国区)官方网站-PA PlayAce生物科技集团股份有限公司,,,,,,,地点: 福建省漳州市芗城区石亭镇兴亭路和宝莲路交织处,,,,,,, AONONG
? 2011-2020 All rights reserved 闽ICP备11012412号-1
猪OKPA旗舰厅平台(中国区)官方网站-PA PlayAceOA