新闻
国家生长刷新委办公厅关于提供疫情防控重点包管物资详细规模的函
发改办财金[2020]145号
财务部、国家税务总局办公厅:
凭证《关于支持新型冠状病毒熏染的肺炎疫情防控有关税收政策的通告》(财务部、税务总局通告2020年第8号)相关要求,,,,,凭证国务院联防联控机制事情安排,,,,,我委确定了疫情防控重点包管物资中生涯物资和部分医疗应急物资的详细规模清单(见附件)。。。。。。。该清单将视疫情防控需要予以动态调解。。。。。。。
特此函告。。。。。。。
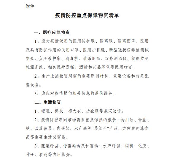
附件:疫情防控重点包管物资清单
国家生长刷新委办公厅
2020年2月18日
附件:疫情防控重点包管物资清单

新闻检索
推荐阅读
扫一扫 关注PA旗舰厅平台(中国区)官方网站-PA PlayAce
天下客服电话
AM9:00-PM18:30
0592-5362996
福建PA旗舰厅平台(中国区)官方网站-PA PlayAce生物科技集团股份有限公司,,,,,地点: 福建省漳州市芗城区石亭镇兴亭路和宝莲路交织处,,,,, AONONG
? 2011-2020 All rights reserved 闽ICP备11012412号-1
猪OKPA旗舰厅平台(中国区)官方网站-PA PlayAceOA